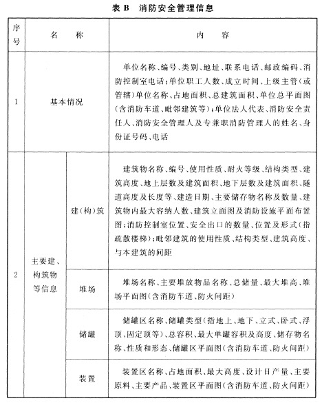
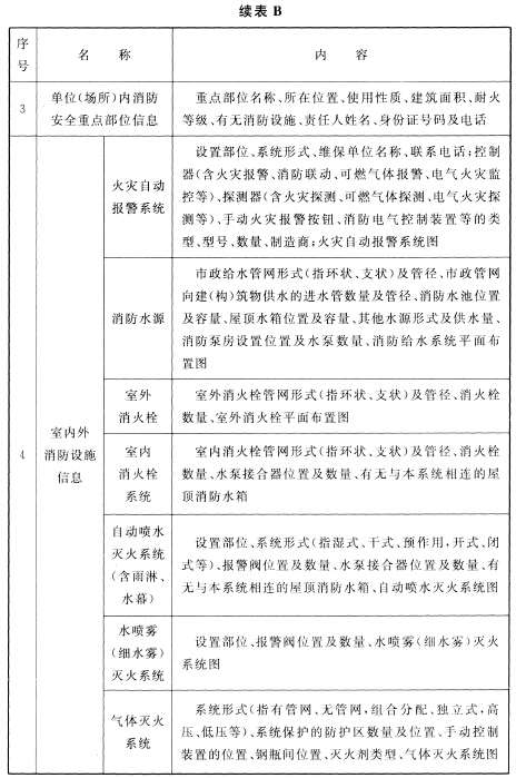
关键字: 个
火灾自动报警系统设计规范 GB50116-2013
- 制定机关:中华人民共和国公安部
- 公布日期:2013-09-06
- 法规文号/标准号:GB50116-2013
- 施行日期:2014-05-01
火灾自动报警系统设计规范 GB50116-2013 -环安宝@法规宝




- 上一节: {{previousInfo.title}} 没有了
- 下一节: {{nextInfo.title}} 没有了