关键字: 个
粉尘爆炸重大事故隐患治理工程验收规范 DB31/T1308-2021
- 制定机关:上海市质量技术监督局
- 公布日期:2021-06-01
- 法规文号/标准号:DB31/T1308-2021
- 施行日期:2021-09-01
粉尘爆炸重大事故隐患治理工程验收规范 DB31/T1308-2021-环安宝@法规宝
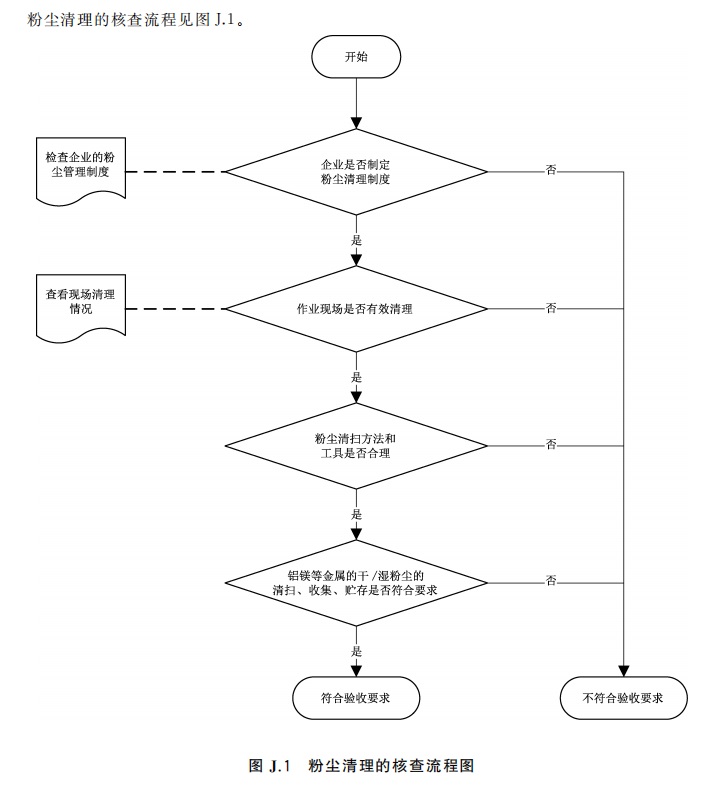
(资料性)
粉尘清理的核查流程

- 上一节: {{previousInfo.title}} 没有了
- 下一节: {{nextInfo.title}} 没有了